一、项目名称
2024年新加坡南洋理工大学暑期交流项目(商业数据分析)
二、项目外方高校
新加坡南洋理工大学
三、外方高校简介
南洋理工大学(Nanyang Technological University),简称NTU,是新加坡首屈一指的世界顶级综合类研究型大学,同时也是新加坡一所科研密集型大学,全球十大最美丽的校园之一。南大是环太平洋大学联盟、新工科教育国际联盟成员,全球高校人工智能学术联盟创始成员、AACSB 认证成员、国际事务专业学院协会成员,也是国际科技大学联盟的发起成员。南大在许多领域的研究享有世界盛名,为工科和商科并重的综合性大学。
四、项目日程
项目时间:2024年7月28-8月4日
项目为期8天,项目共计30课时,包含20课时的授课时间及10课时的人文参访/企业调研/实验操作等环节。
五、项目费用
13400元/人(含大学课程费、参访交流费等),住宿费按实际预定情况(预计5000元)
六、项目亮点
由南洋理工大学在职教授授课,项目将开设「商业分析理论与预测」、「数据来源、组织和结构」、「数据处理、数据可视化」、「制定大数据战略与人工智能驱动的决策」等相关主题,涵盖新加坡南洋理工大学特色专业课、小组讨论、结业项目展示等内容,最大程度的让学员在短时间体验南洋理工大学的学术特色。
七、资助政策
学校资助:亚洲地区不超过5000元/生;
注:每位同学一个自然年内仅可获得一次寒暑假项目资助。
学院资助:磁力片
学生5000元/人,其他学院请咨询各学院负责人
八、报名方式
1.填写附件:《磁力片
2024年出国(境)短期交流项目学生信息统计表》发送至权老师邮箱:[email protected]
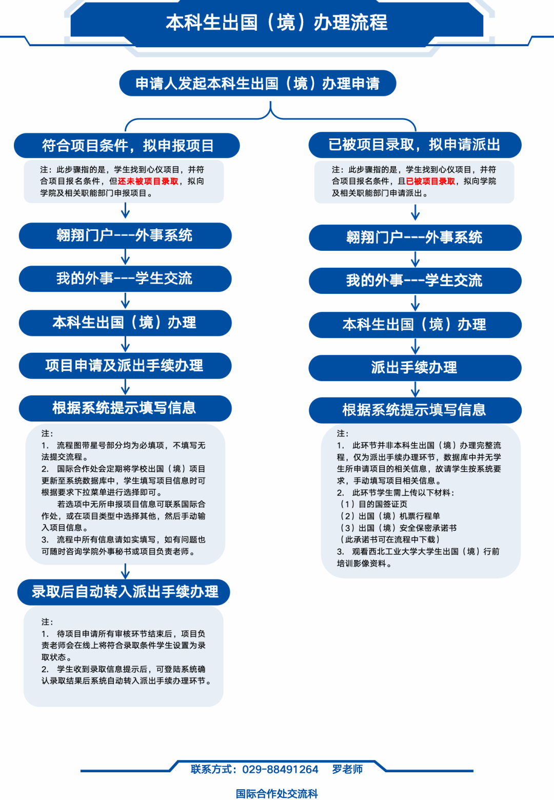
2.参照下图登陆翱翔门户-外事系统进行网上手续办理。

九、项目联系人
磁力片
权老师
电话:88431129
邮箱:[email protected]
十、项目答疑群

